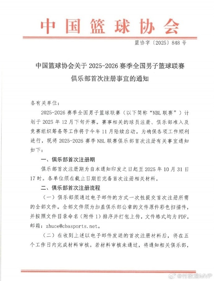
北京时间9月9日,中国篮协给CBA公司的十年运营权授权还有两年到期,中国篮协已经发布关于25-26赛季NBL球队的首次注册事宜通知,新赛季NBL联赛大概率与CBA同步均是12月开始。根据国内媒体与多位媒体人报道,CBA未来即将扩军或恢复升降级,也是让河南男篮即将完成组建,并且已经解散的NBL4冠王安徽文一也将在新赛季回归。

CBA取消升降级20年+已11年未扩军
CBA自从2005年取消升降级,到如今已经过去足足20年时间,导致近些赛季总是有不少球队“疯狂摆烂”,诸如四川男篮、江苏男篮、福建男篮等,均是在倒数之列徘徊战绩惨不忍睹。
至于CBA上一次扩军,还需要追溯到2014年,已经过去11年时间。CBA取消升降级和暂停扩军,自然是利弊共存之事,却也是导致NBL联赛彻底变为鸡肋,NBL球队看不到升入CBA的希望,不少球队相继解散,甚至是NBL4冠王安徽文一也是在本赛季解散。
篮协发布通知NBL或12月开赛,有望参加CBA俱乐部杯

不过如今中国篮协已经发布关于25-26赛季NBL球队的首次注册事宜通知,宣布新赛季的NBL联赛计划在2025年12月下旬开赛,而非过往的在夏天举办。NBL将寻求和CBA同步举办,且部分NBL球队还将和CBA球队一起参加CBA俱乐部杯(目前传言是4支NBL球队参赛)。

CBA公司十年运营权授权还剩两年,未来有望扩军或恢复升降级

考虑到中国篮协给CBA公司的十年运营权授权,将在2027年正式到期,种种迹象均表明NBL将迎来重大发展机遇。目前国内媒体与多位媒体人证实,CBA未来有望扩军或者恢复升降级,抑或是先扩军再进行升降级。
如此一来,NBL联赛有望摆脱鸡肋赛事模式,CBA垫底之列的球队也不可能继续无限制摆烂。
河南男篮组建+安徽文一回归将参加新赛季NBL联赛
正是基于如此契机,目前河南男篮在焦作文旅和河南省球类运动中心的支持下,即将完成组建参加新赛季的NBL联赛。至于已经解散的NBL4冠王安徽文一也已经通知球员,希望10月集结重新备战回归NBL联赛。

CBA+NBL联赛之间的关系重新打通势在必行
CBA的十年运营权授权只剩下两年,中国篮协目前正在厘清与CBA公司的业务与授权边界,尤其还委托北京体育大学专家组研究制定,关于职业联赛的未来改革发展思路和相关课题组计划。
毫无疑问,NBL与CBA的联系有望在未来被重新打通,而第一步就是部分NBL球队有望与CBA球队一起,去参加CBA俱乐部杯比赛。至于未来CBA扩军或者升降级,或许也是大势所趋之事。
